模型微调(Fine-tuning) 是指在一个已经训练好的大模型基础上,用特定领域或特定任务的数据继续训练,使模型在某类问题上表现得更好。
开源工具 LlamaFactory 可以轻松地对模型进行微调:https://github.com/hiyouga/LlamaFactory
模型微调(Fine-tuning) 是指在一个已经训练好的大模型基础上,用特定领域或特定任务的数据继续训练,使模型在某类问题上表现得更好。
开源工具 LlamaFactory 可以轻松地对模型进行微调:https://github.com/hiyouga/LlamaFactory
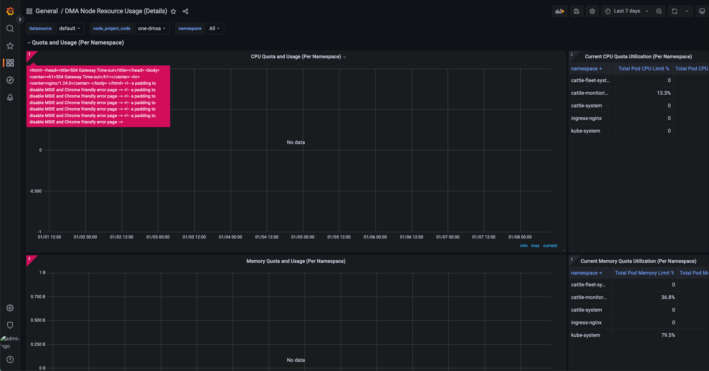
Rancher Monitoring Grafana 出现 504 错误
Rancher Monitoring V2 中,Grafana 通过 Nginx 作为反向代理(grafana-proxy)访问 Prometheus。当 Grafana 执行 PromQL 查询且返回数据量较大(例如查询时间范围较长)时,Prometheus 可能无法在 Nginx 的超时时间内完成响应,从而导致 Grafana 返回 504 Gateway Timeout 错误:

在 HV 将对应的 VM Snapshot 删除后,在 LH 界面仍然能够看到对应的 Volume Snapshot:

Google 的 Firestore Console 无法将 Firestore 数据导出为 CSV/JSON 等格式的文件,经过调研,需要先将 Firestore 数据导出到 GCS,然后再导入 BigQuery 进行格式化,将格式化后的文件导出到 GCS,最后下载到本地。
也可以通过调用 SDK 的方式写代码进行导出。
Harbor 对接 NeuVector Registry Adapter
Harbor 本身支持对存放的制品进行安全扫描,但需要额外部署扫描器。NeuVector 提供了 Registry Adapter 功能,可与 Harbor 对接以实现扫描能力。